学院动态

THIS NAME

学院动态

当前位置: 首页 >> 正文

机械专业研究生在“光谷杯”第三届中国研究生机器人创新设计大赛获奖

发布日期:2021-08-26    作者:     来源:     点击:

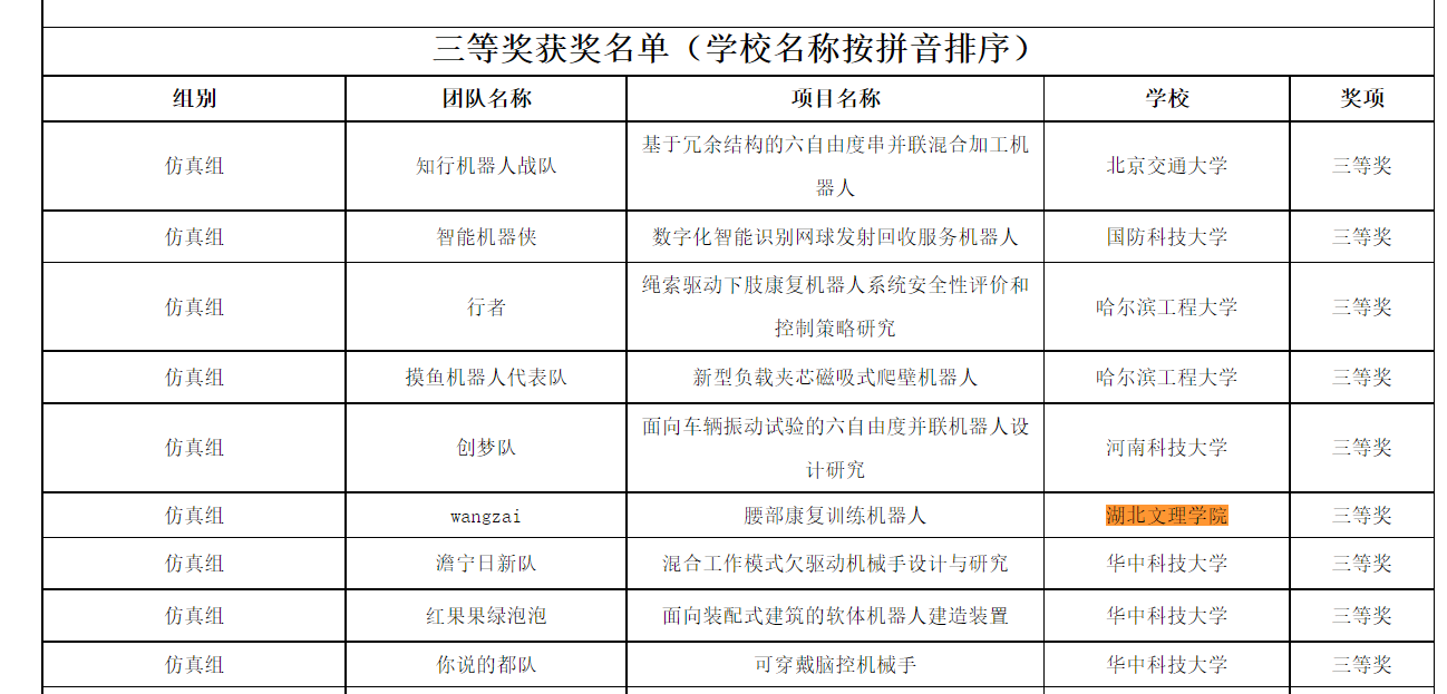
(机械学院 通讯员 秦涛)8月24-25日,“光谷杯”第三届中国研究生机器人创新设计大赛全国总决赛在华中科技大学举行,决赛采用线上“视频展示+PPT答辩”的方式。我校星空体育登录网页入口秦涛老师指导的研究生刘鹏、任鹏、马渊明、邱金星、魏超完成的项目《腰部康复训练机器人》荣获全国三等奖,是所有获奖单位中唯一一所冠名“学院”的高校。

本次大赛在赛制安排上分为仿真组、部件组、集成组和医疗健康专项组,共有来自清华大学、浙江大学、华中科技大学、武汉大学、哈尔滨工业大学等167家培养单位的762支队伍参加,最终共有来自73家培养单位的172支队伍入围决赛,其中仿真组36支、部件组27支、集成组87支、医疗健康专项组22支。

中国研究生机器人创新设计大赛是“中国研究生创新实践系列大赛”主题赛事之一,也是目前国内层次最高、规模最大、影响最广泛的全国性研究生学科竞赛之一。由教育部学位与研究生教育发展中心指导,中国科协青少年科技中心主办,中国人工智能学会智能机器人专业委员会、中国宇航学会机器人专业委员会、中国自动化学会机器人专业委员会、中国机械工程学会机器人分会联合主办。



上一条:2021级机械专业硕士研究生双选会顺利完成 下一条:【学科建设榜样】星空体育登录网页入口秦涛:产学研用并进,助推学科发展

关闭